通常人们会使用 MTF 图来衡量一个镜头的光学素质。

MTF chart of Sony FE 35mm F1.4 GM
这两张图的横坐标是传感器上的点到中心的距离,纵坐标则是清晰度。实线和虚线分别表示两个方向上的清晰度。左边的图是光圈全开时的 MTF 曲线,右边的则是在 F8 光圈下的曲线。
可以看出,这支镜头在光圈在 F1.4 时画质不错,只有边缘会有些微的锐度下降。当收缩光圈到 F8 之后,整个画面都非常锐利清晰。综上,这个镜头非常给力。
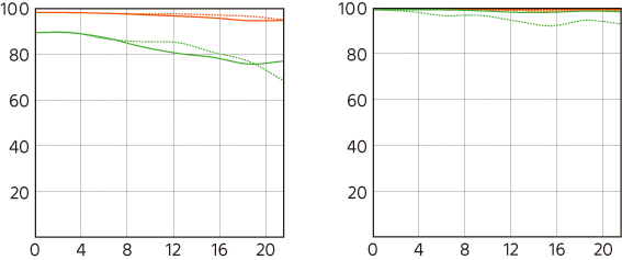
通常人们会使用 MTF 图来衡量一个镜头的光学素质。

这两张图的横坐标是传感器上的点到中心的距离,纵坐标则是清晰度。实线和虚线分别表示两个方向上的清晰度。左边的图是光圈全开时的 MTF 曲线,右边的则是在 F8 光圈下的曲线。
可以看出,这支镜头在光圈在 F1.4 时画质不错,只有边缘会有些微的锐度下降。当收缩光圈到 F8 之后,整个画面都非常锐利清晰。综上,这个镜头非常给力。